





下一篇:多家船司恢复中东订舱业务
首页 > 新闻资讯
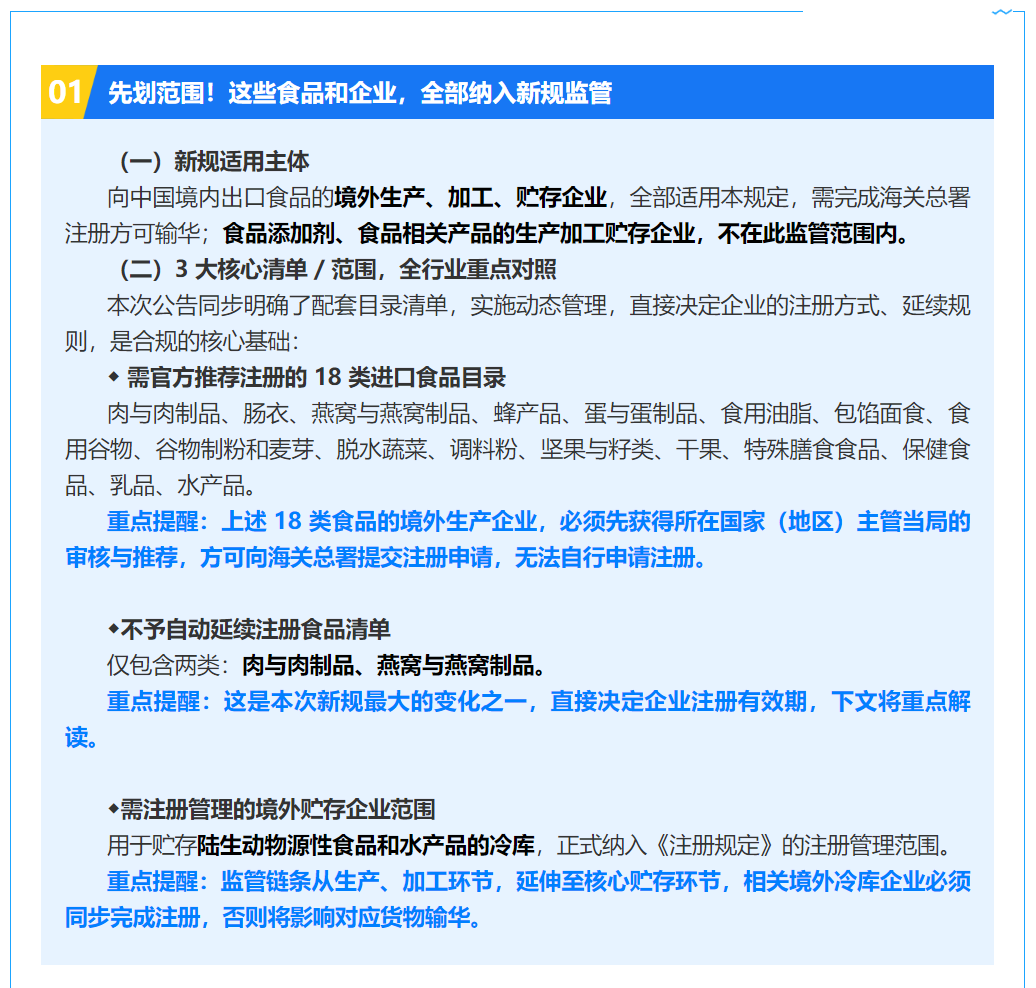
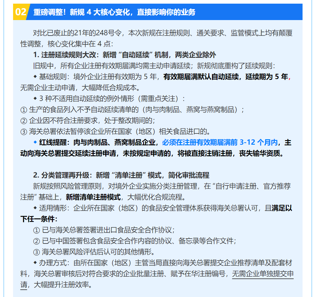
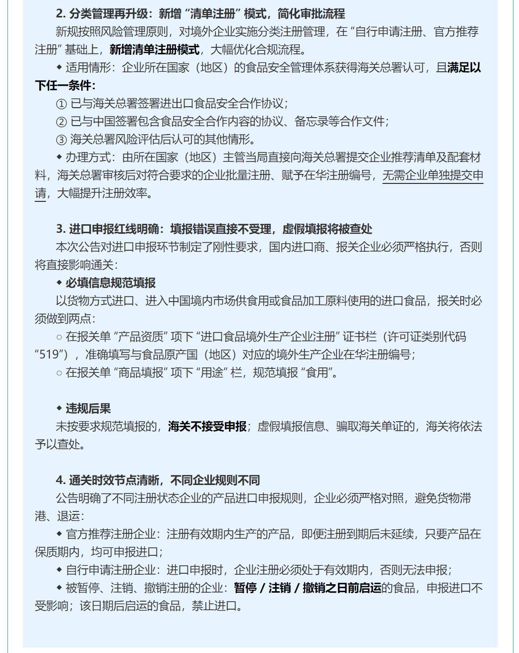
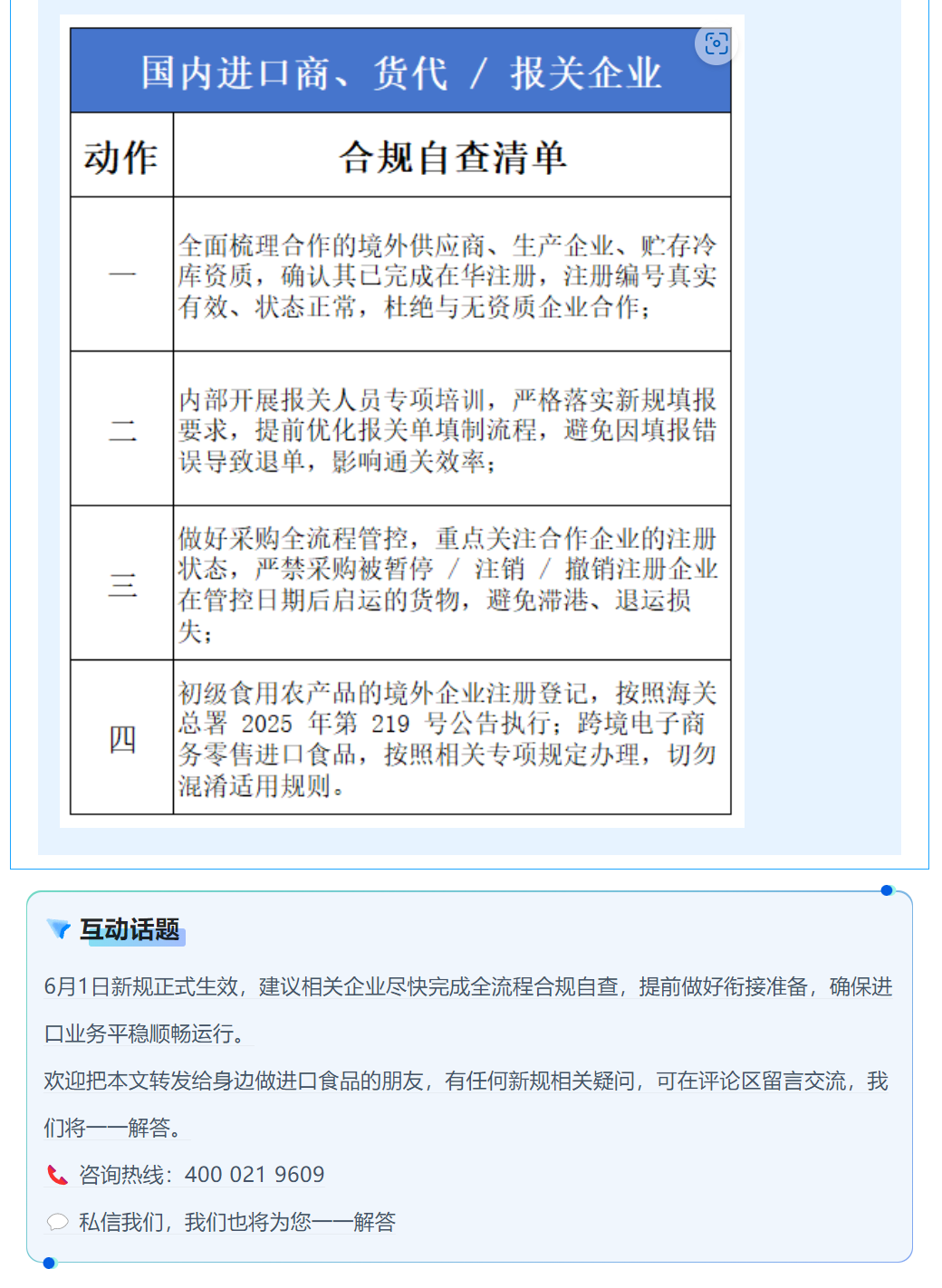
![]() |
About Us
了解详情
|
(86)21-5308 8855地址:上海北京东路668号科技京城东楼20A-C室 |